市场准入负面清单解读:非公有资本禁止从事新闻传媒业务
今年3月28日,发改委、商务部印发《市场准入负面清单(2022年版)》,5月25日,江西省广播电视局发布《关于推进落实广播电视网络视听领域市场准入负面清单(2022年版)工作的通知》,《通知》中提出非公有资本禁止违规开展新闻传媒相关业务事项,并且明确了责任分工。


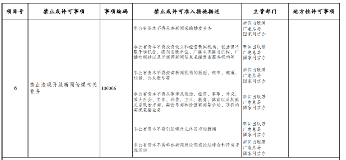
来自发改委官网显示,市场准入负面清单(2022版)禁止准入类第6项,“禁止违规开展新闻传媒相关业务”,具体包括“非公有资本不得从事新闻采编播发业务;非公有资本不得投资设立和经营新闻机构,包括但不限于通讯社、报刊出版单位、广播电视播出机构、广播电视站以及互联网新闻信息采编发布服务机构等;非公有资本不得经营新闻机构的版面、频率、频道、 栏目、公众账号等,不得举办新闻舆论领域论坛峰会和评奖评选活动等”6个方面内容。


同时,江西省广播电视局官网《通知》中关于禁止准入类“禁止违规开展新闻传媒相关业务”包括6个方面内容,具体为:
非公有资本不得从事新闻采编播发业务;
非公有资本不得投资设立和经营新闻机构,包括但不限于通讯社、报刊出版单位、广播电视播出机构、广播电视站以及互联网新闻信息采编发布服务机构等;
非公有资本不得经营新闻机构的版面、频率、频道、栏目、公众账号等;非公有资本不得从事涉及政治、经济、军事、外交,重大社会、文化、科技、卫生、教育、体育以及其他关系政治方向、舆论导向和价值取向等活动、事件的实况直播业务;
非公有资本不得引进境外主体发布的新闻;非公有资本不得举办新闻舆论领域论坛峰会和评奖评选活动;
并且明确了责任分工。
综合消息
责编:李勇




