《建设用地土壤污染风险管控和修复从业单位和个人执业情况信用记录管理办法(试行)》发布!
北极星环境修复网获悉,安徽省生态环境厅转发生态环境部《建设用地土壤污染风险管控和修复从业单位和个人执业情况信用记录管理办法(试行)》,全文如下:
各市生态环境局:
为规范和加强建设用地土壤污染风险管控和修复从业单位和个人执业情况的信用记录管理,生态环境部印发了《建设用地土壤污染风险管控和修复从业单位和个人执业情况信用记录管理办法(试行)》(环土壤〔2021〕53号,以下简称《信用记录管理办法》),并于9月1日正式启用“建设用地土壤污染风险管控和修复从业单位和个人执业情况信用记录系统”(以下简称“信用记录系统”)。现将《信用记录管理办法》转发给你们,并提出以下要求,请一并贯彻执行。
一、充分认识《信用记录管理办法》重要意义。《信用记录管理办法》的出台,是贯彻落实《土壤污染防治法》相关要求,为规范和加强建设用地土壤污染风险管控和修复从业单位和个人执业情况的信用记录管理提供依据,有利于增强从业单位和个人诚信自律意识和信用水平,对营造公平诚信的市场环境和社会环境具有重要意义。
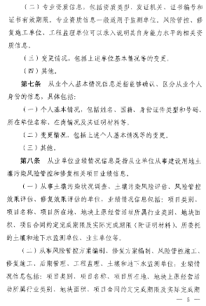
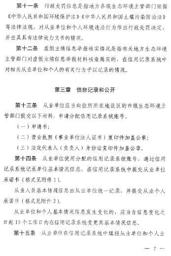
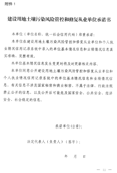
二、认真开展信用记录系统使用和记录工作。要严格依据《信用记录管理办法》确定的从业单位类别,如实记录各从业单位的相关报告评审信息、行政处罚情况信息和虚假业绩信息举报核实情况等三类信息。
三、通过“全国污染地块土壤环境管理系统”访问信用记录系统,及时为提出申请的从业单位分配信用记录系统账号,提醒从业单位在信用记录系统中真实、准确、完整地记录本单位和从业个人基本情况信息、业绩情况信息等。
附件:关于印发《建设用地土壤污染风险管控和修复从业单位和个人执业情况信用记录管理办法(试行)》的通知
安徽省生态环境厅办公室
2021年9月16日
















